Circulation 山东大学齐鲁医院陈玉国/徐峰团队揭示动脉血栓形成新机制
动脉血栓形成作为急性心肌梗死和缺血性脑卒中的核心病理过程,该病起病急骤、进展迅速,且致死致残风险突出,给家庭和社会都带来沉重负担。因此控制动脉血栓形成对降低心脑血管疾病的发病率和死亡率至关重要。精准治疗相较传统治疗可进一步改善患者预后,然而,目前针对国人独特遗传背景的科学证据尚少。Aldh2 (乙醛脱氢酶2) rs671变异人群在国人中高达30%-50%,是东南亚人群中最常见的基因变异。包括本团队在内的很多研究人员已经发现Aldh2基因变异是动脉粥样硬化、心肌梗死等冠状动脉疾病的独立危险因素。但是,ALDH2与动脉血栓形成的关系仍然未知。
2026年2月6日,山东大学齐鲁医院陈玉国/徐峰团队在心血管领域顶级期刊Circulation (中科院一区,IF:38.6008)发表了题为“The Aldehyde Dehydrogenase 2 rs671 Variant Enhances Platelet Activation and Arterial Thrombosis”的研究成果。通过临床研究和体内外实验,证实了Aldh2基因变异导致血小板过度活化和动脉血栓形成,并揭示了具体分子机制。

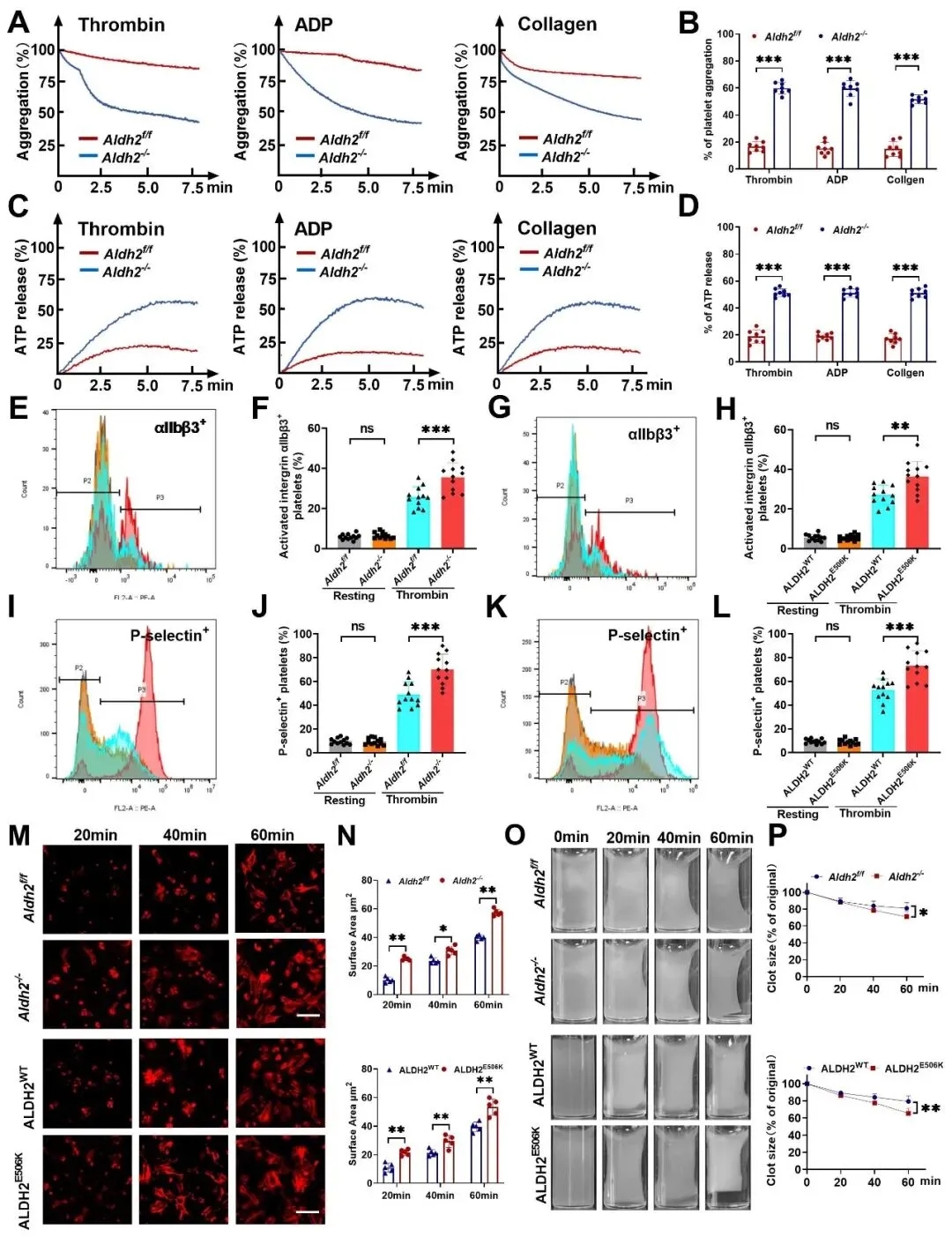
研究团队首先成功构建了ALDH2E506K点突变小鼠和血小板Aldh2条敲小鼠(Aldh2−/−)以及相应的对照组小鼠,提取分离小鼠外周血血小板,发现Aldh2基因变异和表达缺失能促进血小板聚集和致密颗粒ATP释放。整合素αIIbβ3的构象转换和激活是血小板激活的关键步骤,导致血小板铺展、颗粒分泌、稳定黏附和血栓收缩等。研究人员通过流式检测发现,Aldh2基因变异和表达缺失导致血小板整合素αIIbβ3的激活程度和P选择素的释放程度显著增强。血小板铺展实验和凝块回缩实验发现了同样的趋势。以上数据表明,Aldh2基因变异和表达缺失能够加剧血小板的过度活化。

研究人员为了评估ALDH2在血栓形成中的作用,构建了动脉血栓模型,利用体式荧光显微镜实时观察动脉血栓形成并记录小鼠动脉血栓闭塞时间、血栓生长速率、尾静脉出血时间等,发现Aldh2基因变异和表达缺失能加剧动脉血栓形成,而不影响尾静脉出血时间。Alda-1是心血管疾病临床前研究中研究最为广泛的ALDH2激活剂。研究人员进一步发现,ALDH2E506K小鼠表现出比ALDH2WT小鼠更快的血栓生长速率和更短的血管闭塞时间,使用Alda-1进行治疗能够有效抑制ALDH2E506K小鼠中的血栓生长速率和血小板活化程度。

ALDH2作为一种醛代谢酶,其功能障碍会导致细胞内醛类异常积累和活性氧(ROS)水平升高。为了阐明ALDH2功能障碍导致血小板活化的机制,研究人员首先明确了ALDH2功能障碍会导致小鼠血小板中4-羟基壬烯醛(4HNE)和ROS蓄积。接下来,在体外评估了醛类对血小板活化的直接影响,结果显示,醛类对血小板活化与ALDH2敲除具有协同作用。

接下来,研究人员进一步探究了醛类对ROS和一氧化氮(NO)的影响,研究显示,在Aldh2f/f和Aldh2−/−小鼠血小板中,4-HNE和乙醛处理增加了ROS水平,但降低了NO含量。为进一步明确ROS在血小板活化中的作用,研究人员使用ROS清除剂NAC预处理,发现NAC清除ROS后可明显抑制血小板活化。这些结果表明,ALDH2功能障碍导致醛类和ROS异常蓄积进而加剧血小板活化。

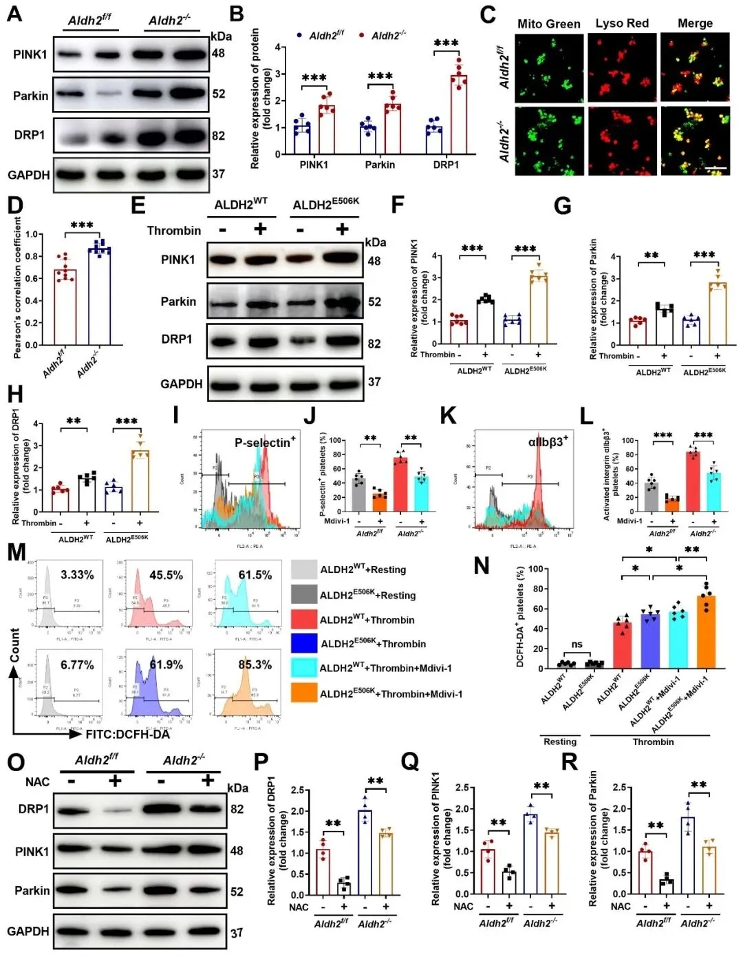
为了更全面地了解ALDH2功能障碍导致血小板激活的潜在机制,研究人员进行蛋白质组学功能富集分析,发现Aldh2敲除主要调控血小板线粒体自噬功能;通过提取分离模型小鼠的血小板,发现ALDH2基因变异和表达缺失促进线粒体自噬相关蛋白的表达;当ALDH2抑制血小板线粒体自噬功能后血小板活化指标显著降低,由此明确了ALDH2通过抑制血小板线粒体自噬功能进而抑制血小板活化。据报道,ROS可触发线粒体自噬,而线粒体自噬又可能影响ROS水平。因此研究人员进一步探究了线粒体自噬与活性氧之间的关系,发现线粒体自噬抑制剂Mdivi-1未能降低凝血酶触发的ALDH2E506K小鼠血小板中升高的ROS,而活性氧清除剂NAC能有效下调Aldh2−/−小鼠血小板的线粒体自噬,这表明ROS可能作为促进血小板线粒体自噬的上游因素之一。

为了明确ALDH2调控血小板线粒体自噬的分子机制,研究人员通过蛋白质组学分析发现了ACAD10蛋白与ALDH2之间可能存在相互作用,并通过分子生物学实验验证了二者确实存在互作且ALDH2能够抑制ACAD10的表达,在敲低Acad10后显著降低了线粒体自噬相关指标的水平。这些结果表明,ACAD10敲低可逆转由ALDH2功能障碍诱导的血小板线粒体自噬增强。研究人员进一步阐明了ALDH2调控ACAD10蛋白的潜在机制—ALDH2功能障碍通过减少ACAD10 K567和K599位点泛素化抑制其蛋白酶体降解来增强血小板线粒体自噬进而加剧血小板活化。
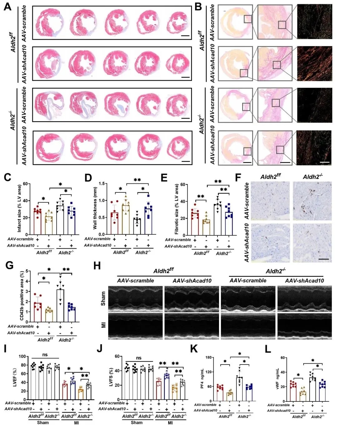
由于在心肌梗死中,血栓形成和主要血管闭塞后,梗死周围组织的微血管也可能发生血栓闭塞造成缺血,导致梗死扩大和心脏功能进行性下降。研究团队进一步构建了小鼠心肌梗死模型,发现血小板Aldh2敲除加速缺血诱导的微血栓形成,心肌梗死面积扩大及心功能下降,这种现象通过沉默血小板ACAD10的表达得以逆转。

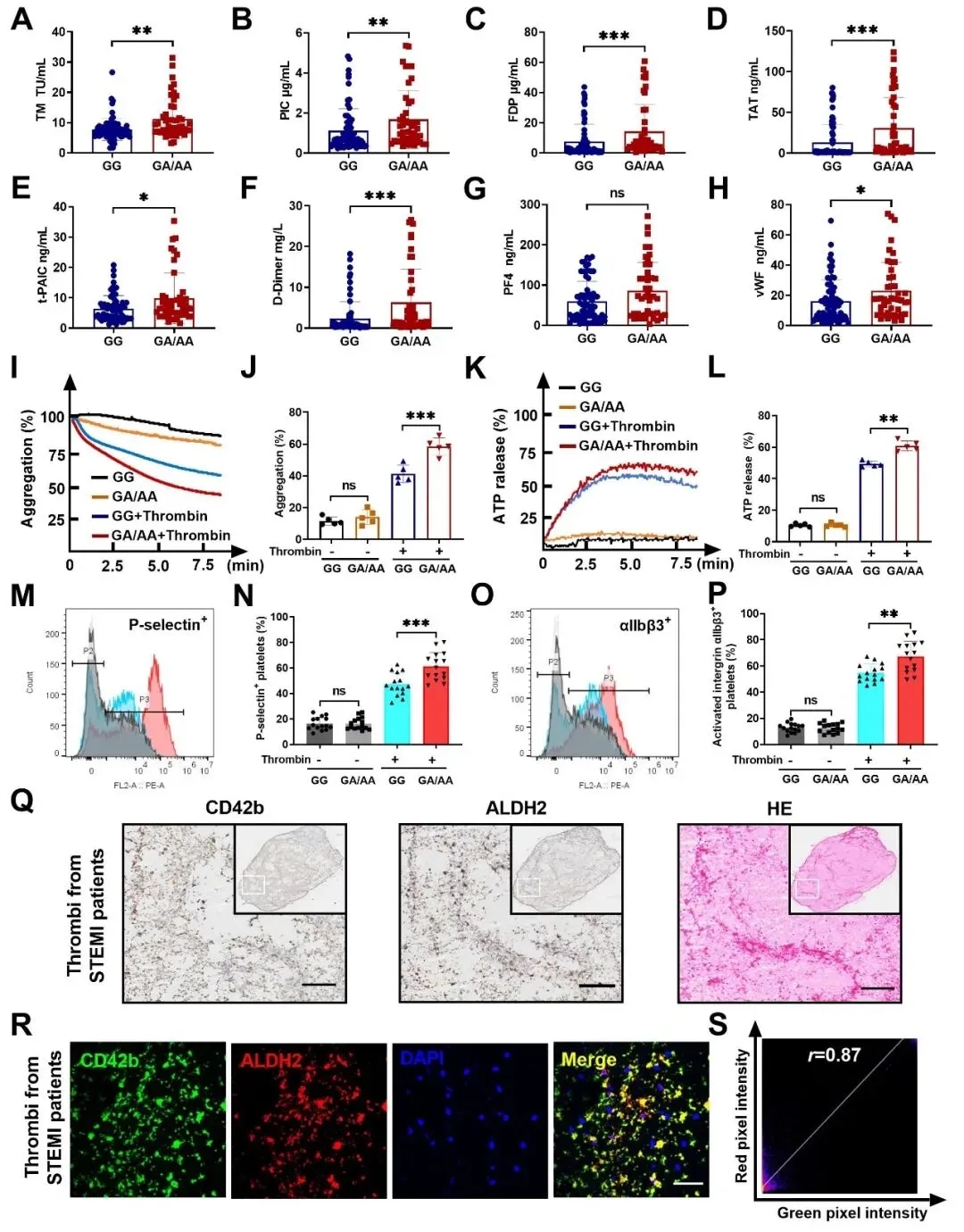
最后,研究人员在临床研究中,发现了携带Aldh2基因变异的心梗患者具有更高的血小板活化水平和血栓标志物水平,验证了Aldh2基因变异与动脉血栓形成的关系。

综上,本研究以Aldh2 rs671这一关键基因变异为切入点,以毒性醛蓄积和ACAD10 K567/K599泛素化为落脚点,拓宽了对血小板活化和动脉血栓形成的认知,探讨了关键分子ACAD10泛素化位点K567和K599作为潜在药物作用靶点的价值,同时为急性冠脉综合征合并Aldh2 rs671变异型患者的精准抗血栓治疗提供了科学依据。

山东大学齐鲁医院陈玉国教授、徐峰教授和潘畅教授为论文通讯作者,孙松博士后、张璇硕士、岳宏伟助理研究员、樊翠琴助理研究员和张义教授为论文第一作者。山东大学为独立第一作者和通讯作者单位。
陈玉国/徐峰教授团队长期聚焦我国重点防治的重大疾病—急危重心血管疾病精准防治这一方向。在临床实践中,团队紧扣重大疾病防治过程中的痛点与难点问题,依托基础研究和转化医学手段持续开展系统性研究,形成了临床发现—机制解析—转化应用的完整研究链条。相关成果发表于Lancet Public Health、Lancet Regional Health、JAMA、JAMA Cardiology、Nature Reviews Cardiology、Circulation、European Heart Journal、Journal of the American College of Cardiology、Nature Communications、Science Advances、Cell Reports Medicine、Resuscitation、Critical Care Medicine、Advanced Materials、《中华医学杂志》、《中华急诊医学杂志》等国内外权威期刊,并获得国家杰出青年科学基金、国家重大科技专项、国家重点研发计划以及省级重大科技创新工程等项目的支持。
原文链接:
https://www.ahajournals.org/doi/full/10.1161/CIRCULATIONAHA.125.074318
· END ·
专业的心血管医生学术交流平台


版权及免责声明:
本网站所发表内容知识产权归属医谱平台、主办方以及原作者等相关权利人,未经许可,禁止进行复制、传播、展示、镜像、转载、摘编等。经授权使用,须注明来源,否则将追究其法律责任。有关作品内容、版权和其他问题请与本网联系
send a message
暂无留言
输入您的留言参与专家互动